
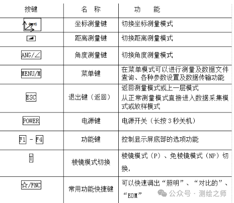
①粗瞄准器:粗略瞄准棱镜或目标物,方便后续用望远镜锁定目标物,提高瞄准速度。②物镜调焦旋钮:调节望远镜中目标物的远近和清晰程度。③目镜调焦旋钮:调节望远镜中十字丝的清晰程度。(和视差有关)④仪器中心标:分布在仪器的两侧,用来量取仪器高使用。⑤水平制动旋钮:位于基座的上方,用于制动照准部的水平转动。⑥水平微动旋钮:该旋钮不能单独使用,必须在水平制动后方可使用,用于精确瞄准目标物与十字丝在水平方向上的相对位置。⑦垂直制动旋钮:位于望远镜的一侧,用于制动照准部的垂直方向转动。⑧垂直微动旋钮:该旋钮不能单独使用,必须在垂直制动后方可使用,用于精确瞄准目标物与十字丝在垂直方向上的相对位置。⑨圆水准气泡:用于粗略调平仪器使用。气泡在哪一侧,说明那一侧位置高,依靠调节三脚架腿伸缩来使气泡居中。⑩管水准器:用来作为精平仪器的指示器使用,上面含有刻度,当气泡位于刻度值中间时,表明仪器水平。该处调节主要依靠三个脚螺旋。?仪器的正反如何判断:有管水准器的一面为正面,另一面为反面,方便确定仪器的盘左盘右。?棱镜模式(P)/免棱镜模式(NP):该模式决定了全站仪瞄准目标的方式。棱镜模式下,全站仪必须配合棱镜使用,棱镜中心位置就是目标物的位置,要求棱镜和对中杆组合使用,测量时要设置棱镜高(即对中杆的显示的刻度);若是免棱镜模式,全站仪测量时只需要对准目标物即可,不需要棱镜。总述操作流程:开机→对中→粗平→精平→再对中→再精平→开始测量。第二步:对中。全站仪一般要求架设在已知控制点上方使用,因此必须先找到控制点所在位置,利用全站仪的光学对中器或红外对中器进行对中,使得仪器中心与控制点中心尽量重合。第三步:粗平。对中完成后,要对仪器进行粗略的整平,主要通过调节三脚架的架腿高低,配合圆水准器泡的位置变化完成。当圆水准器气泡有一半进入圆内,粗平完成。(常规操作是:固定一个架腿不动,只移动另外两个架腿上下,切记不要三个一起移动,否则会导致仪器对中失效,粗平的效率降低。)第四步:精平。粗平结束后,将照准部旋转到有管水准器一侧,使得管水准器与两个脚螺旋平行。精平主要通过三个脚螺旋进行调平。具体操作如下:双手调节两个平行的脚螺旋,同时向内或向外,使得管水准器气泡移动至刻度的中心,然后旋转照准部90°,只调节第三个脚螺旋,使得管水准器气泡也移动至刻度的中心,精平完成。第五步:再对中。通过光学对中器或红外线对中器观察与控制点的中心位置关系,如果两中心重合,说明仪器完成了对中整平的操作,可以进行后续的测量工作;如果没有重合,需要将三脚架与全站仪基座固定连接处的旋钮拧松,轻轻推动基座,使得两中心位置重合,最后拧紧旋钮。第六步:再精平。第二次整平不需要再进行粗平,只需要进行精平操作即可,按照第四步进行操作即可,完成后旋转任意角度,观察管水准器气泡是否居中,观察对中点与控制点中心是否重合。若两个条件都满足,即可进行后续的测量功能使用。(注:全站仪进行对中整平成功的条件是:仪器完全对中和管水准气泡完全居中同时满足。一般情况下,一次对中整平不大可能实现,因此需要多次对中整平的反复操作,直到两个条件同时满足。)1)角度测量(进行角度测量模式,键盘上选择“∠或ANG”图标)①盘左盘右的区分方法(4种):这里的盘指的是竖直度盘,盘左指的是竖盘位于望远镜的左侧为盘左,竖盘位于望远镜的右侧为盘右。但是现在的全站仪一般看不到竖盘的位置,大家也可以这样判断:方法1——目镜在中心线轴的左侧为盘左,目镜在中心线轴的右侧为盘右;方法2——正常观测时,正面有管水准器的是盘左,正面无管水准器的是盘右;方法3——再或者通过显示屏信息(Ⅰ代表盘左,Ⅱ代表盘右)。②左角右角的意义:常见于角度测量中,例如HR/HL,其中H代表水平角,后面R和L代表右角和左角。该定义是指测量时的路线前进方向的左侧或右侧。在角度测量时,左角右角的选择不会影响角度的计算,唯一影响的就是读数的大小,即角度的内角和外角的区分,建议在测量之前,画出导线略图,这样方便判定左角和右角。测量过程中,左角和右角不进行切换,全程保持一致。③水平角:水平角在仪器中的显示符号为H(Horizontal),两条直线在水平方向上的夹角,因此需要测量两个方向的角度值,水平角取值范围是:0°~ 360°。 ④水平角测量方法:当测量一个角时,选择测回法进行观测,具体操作步骤如下:将全站仪架设在O点,盘左瞄准A点后进行读数,再瞄准B点进行读数,然后翻转望远镜变成盘右,先瞄准B点后进行读数,最后瞄准A点进行读数,观测顺序为“A-B-B-A”;当测量的角个数大于2时,选择方向观测法(或全圆观测法)进行观测,盘左观测顺序为“A-B-C-D-E-A”,盘右观测顺序为“A-E-D-C-B-A”。

⑤竖直角:竖直角在仪器中的显示符号为V(Vertical),一条直线与水平面的夹角,竖直角取值范围-90°~ 90°。水平视线以上的称为仰角,水平视线以下的称为俯角,与竖直方向的夹角称为天顶距。2)距离测量(进行距离测量模式,键盘上选择“◢”图标)①距离测量:按键,进入测距模式,照准棱镜中心,点击测量或确定(Enter)键,显示内容有斜距(SD)、平距(HD)和高差(VD)。三个测量值往往不是同时出现的,可以通过再按键进行切换。②导线测量时,建议直接打开测距模式,测量一次可以同时获得角度值和距离值,可以简化测量步骤,节约测量时间。①坐标测量:按键(坐标轴图标),进入坐标测量模式,瞄准棱镜中心,点击测量或确定(Ent)键,即可得到某一坐标系下的坐标值(X、Y、Z或N、E、H)。但是一般不进行单独使用,常用于具体的项目作业中使用。①全站仪在控制测量中的应用主要是体现在三角测量方法、导线测量方法的使用上。主要利用全站仪的测角和测距功能,相比传统的经纬仪和钢尺测量角度和距离,其精度更高,效率更快,一次观测可以同时获取两种测量数据。除此之外,全站仪的优势在于进行瞄准目标时,精准度更高,因为全站仪的测量是可以配合棱镜进行观测读数的,棱镜可以直接架设在目标点正上方,且可以通过基座或对中杆进行对中整平,保证测量目标位置的精确性,减少瞄准目标带来的误差,提高测量的精度。②导线测量的具体步骤:首先在图纸上画出导线简略图,从整体上把握测量的过程,然后选择第一个点架设全站仪,对中整平后,打开测距模式,然后按照导线图所示,分别瞄准上一个控制点和下一个控制点,这两个控制点需要用三脚架配合基座使用,基座要对中整平,或者用对中杆使棱镜位于控制点的正上方。最后用全站仪瞄准棱镜中心,点击测量,获取测量数据,并进行记录。之后的每个控制点皆按照以上进行操作即可,直至所有的控制点都完成一次测量。③导线测量的内业处理:角度闭合差按照反符号平均分配,坐标增量按照反符号各边长占总长的比例分配;计算原理采用:坐标正算。④坐标正算:利用已知点坐标、方位角和边长,求另一点的坐标值;坐标反算:利用两个点的坐标,求直线的方位角和距离。⑤三角高程测量:测量方法有两种,即对向观测法和中间点法。对向观测法则是通过全站仪测量到目标点的竖直角和斜距(或水平距离),利用测站点高程值,计算得到目标点的高程值,如下图所示;中间点法则是将全站仪架设在已知点和未知点中间,分别量测到已知点和未知点的竖直角和斜距或垂距,就可以计算出未知点的高程值,如下图所示:

①全站仪在地形测图中的应用主要体现在碎部点的测量和高程点的测量。碎部测量主要是地物点的采集过程,借助棱镜架设在地物点上来完成测量。相对来讲比较简单和使用广泛。②地形测图时的注意事项:全站仪每次迁站都需要对中整平,重新设置测站点和后视定向;定向完成后,要重新测量一下后视点,检查其坐标值误差是否在误差允许范围之内,符合要求才可以开始碎部测量,否则重新整平仪器;碎部点测量时,要注意棱镜高度的变化;测量过程中,要保证测点号与草图地物编号一致。③碎部点测量步骤:新建作业→测站点输入(坐标和仪器高)→定向(人工定向或坐标定向)→检查后视点误差→开始测量(碎部测量)④定向方式的选择:如果已知方位角,选择人工定向;如果已知坐标,选择坐标定向。①全站仪在工程施工测量中的应用主要体现在测设(即放样)方面,也包括勘测阶段的测图,施工测量前期的控制测量,竣工后的竣工测量,还有变形监测等。前面已经介绍过控制测量、地形测图和竣工测量(实则就是碎部测量),此处就不做赘述,主讲全站仪在放样中的使用。②放样测量的方法:1)极坐标法。首先计算出带放样点和测点之间的距离和方位角,然后将全站仪架设在测站点上,设定好方位角,最后在该方向上量取目标距离。2)坐标放样法。首先进入放样模式,输入放样点坐标或导入待放样点坐标,将棱镜放置于大概位置,然后全站仪瞄准棱镜,点击测量,得到一个偏离目标点位的方向和距离指示,按照指示移动棱镜,重新测量,直至找到目标点为止。3)交会法。交会法包括距离交会、角度交会、轴线交会法,通过作圆求交点或角度相交获得交点位置。4)归化法。通过放样加测量相结合方式进行,先放样出一个点,然后通过多测回获取该点的精确位置,与待放样点比较,得到两者之间的改正量,最后通过改正量的得到准确放样点位置。③悬高测量:分别瞄准两个目标点的,记录其高程值,两者作差即可得到两点的高差值(或高度值)。①全站仪在变形监测中的应用主要体现在水平位移监测和垂直位移监测上,也可以用于建筑物的倾斜观测。②水平位移监测的方法:1)极坐标法。通过测量变形点的角度和距离,计算得到该点的水平位移值;2)坐标法。通过直接量测变形点的三维坐标值,得到该点的水平位移值。全站仪在使用时,需要选择测量程序的选择,例如前方交会或后方交会,选择其中任意一种即可。③前方交会和后方交会的区别:测站点是否已知,若测站点已知,其测量方法为前方交会,若测站点未知,其测量方法为后方交会。后方交会也称为自由架站法,需要后视三个以上的已知点才可以确定测站点的坐标值。④倾斜观测:倾斜观测可以分为两种,一种是基础倾斜,一种是主体倾斜。基础倾斜需要测量出基础两端的沉降变化值,其长度保持不变,i=△h/L;主体倾斜需要测量出主体的上端垂直到下端的两点之间的相对位置变化,其高度保持不变。一般情况下,会选择建筑物的一个直角处,分别用全站仪从两个垂直方向观测顶部相对于底部的位移变化,然后求出其矢量变化值△a,最后求出i=△a/H。全站仪在不动产测量中的应用主要体现在图根导线控制测量及界址点测量、房产要素的测量。其中界址点测量和房产要素测量原理和方法与地形图中的碎部测量相同,所以此处不做赘述,唯一的区别就是测量的内容不一样。地形图主要测量地物,房产要素主要是针对房屋的特征点进行测量,而且采用免棱镜观测的次数较多,对于高程值不太关注。在不动产测量时,由于测区一般位于建筑物密集区域,这时候可以选择GNSS-RTK+全站仪配合使用,GNSS-RTK负责就近测定某点坐标,提供测站点和后视点坐标数据,全站仪可以直接利用其数据值进行不动产要素特征点测量,从而提高工作效率。综合以上全站仪在各个领域的应用,我们可以发现全站仪的用途主要归为两大类:一类是通过测量角度和距离来进行使用,如导线测量、极坐标法测量等;一类是通过测量某点的三维坐标进行使用,如碎部点测量、位移观测等。
( 本文系浙江顺为工程技术有限公司摘录于互联网,仅供参考。如涉及版权问题,请和我们联系。)